Author Support
Jumping into the second category, author support, I want to highlight 3 scoring factors. These 3 scoring factors include:
- Whether the addon is up-to-date currently
- How many updates it has received in the last 12 months
- If the author is active in forums/discussions.
Let’s see how each addon stacks up in this category:
Overall, each of these addons receives fantastic support from their authors. In addition to all being up-to-date with the current patch (at the time of writing), their authors are active through forums on CurseForge, GitHub, or their own website. Most addons have also received dozens of updates in the last 12 months — except for MaxDps.
Based on these factors, I gave the addons the following author support scores:
- Hekili — 10/10
- MaxDps — 9/10
- Ovale — 10/10
- HeroRotation — 10/10
- ConRo — 10/10
Setup
We have arrived at the last category in this addon showdown — setup.
To compare the setup of each addon, I looked at whether the addon was easy to install through an addon manager, how many supporting addons it needs, and whether it works “out of the box.”
Each of the addons was easy to install and worked well without more setup; however, the number of addon needed varied across the addons.
As mentioned in the performance testing section, Hekili and Ovale both come packaged with everything you need to start using the addon on any class. On the other hand, MaxDps and ConRo require you to install at least one additional addon to work for your class.
HeroRotation requires the most supporting addons to get it running at a total of 4. When you first install HeroRotation and its dependencies, it will also enable an addon for each class. This means that you will have 15 addons and dependencies for HeroRotation running at the same time!
Overall, each of the addons was easy to set up and start using, which led to the following scores:
- Hekili — 9/10
- MaxDps — 9/10
- Ovale — 8/10
- HeroRotation — 7/10
- ConRo — 8/10
Ротация лока демонолога 3.3.5
В большинстве случаев Демонолог не обладает какой-то конкретной ротацией, а имеет приоритет прокачивания скилов
Тяжело объяснить важность каждого скила, поэтому, для облегчения изучения, мы подготовили для вас наглядную картинку

В данной ситуации ответственно отнеситесь к метафорфозу.К каждому эпизоду нужно относиться внимательно и все взвешивать. Если вы наблюдаете, что босс для вас легкий и бой будет короткий, то поберегите её на тот момент, когда у него останется мало ХП. Если же бой предстоит затяжной, то в таком случае метаморфозу можно использовать как в начале боя, так и в конце. Существует некая хитрость, помогающая вам не прозевать окончание КД у могущества. Следует добавить макрос для основной атаки: /cast Демоническое могущество, или /cast Стрела тьмы.
Гайд по локу «колдовство» 3.3.5
Данный спек пользуется малой популярность из-за того, что геймеры утверждают о сложности игры на нем. Да, бесспорно, не такой высокий ДПС и тяжелая управляемость, но ведь это только в начале. Однако вам хватит порядка 10 минут чтобы полностью привыкнуть и проникнуться. А если говорить относительно ДПС, то дело индивидуальное. Если достаточно грамотно надеть экипировку, то у всех локов он практически одинаковый.
Аддоны для World of Warcraft Classic
Несмотря на то, что WoW Classic была выпущена более пятнадцати лет назад, ее актуальность не теряет свой уровень и по сей день среди игроков. Так же тематические группы дают жизнь клиенту, выпуская к нему различные обновления, в том числе и «Аддоны».
Что такое «Аддоны»? Это некие изменения в самой игре в виде различных модификации, которые изменяют интерфейс, дополняют клиент дополнительными функциями. Главная цель аддонов – это облегчить игру, повысить свое мастерство, а так же для красивой визуализации. Допустим, раньше, когда берешь задания, на карте не указывалось, где его нужно проходить. С аддоном же, на карте отмечаются специальные зоны, где проходится задание, или же по-другому «Квест», такой аддон называется «MonkeyQuest» и он является, наверно, самым основным среди всех играющих.
Существуют так же классовые «Аддоны», например «MageButtons» создан для магов, с его помощью открываются дополнительные ячейки на панели, где будут отображены: телепорты, кристаллы, еда и напитки. Саму панель с ячейками можно разместить удобным для себя образом.
Если компьютер слабенький, и необходимо оптимизировать игру для комфортабельного пользования, на помощь приходит «Leatrix Plus», который помогает скрыть различные графические эффекты, иконки, текста, панели (персонажа, чата, меню), модели.
Для того, чтобы узнать, сколько игроков сейчас онлайн на сервере, расу, уровень, класс существует аддон «CensusPlus» позволяющий эту информацию выводить.
«Broker Classic Traning» позволяет значительно сэкономить время, при прокачивании персонажа. Он помогает узнать, какие заклинания доступны для изучения, не прибегая к посещению тренера классовых навыков.
В будущем, когда игрок уже набрался определенных навыков, имеет представления о механике и принципов игры, он начинает ходить с напарником или напарниками на арену, или его называют PvP режим, либо ходить в подземелье, который называется PvE режим. Можно совмещать два режима, но у каждого есть определенные нюансы в плане талантов, снаряжения, тактики. Существуют аддоны, которые удобны в PvP и PvE режимах, такие как:
Аддоны для PvE
- Atlas Loot: Он является одним из самых главных аддонов, который облегчает полностью весь процесс прохождения подземелий. Он способен отобразить какую добычу можно получить с боссов и вероятность их выпадения, что позволяет выбрать именно те подземелья, какие игроку нужны, не теряя времени на другие;
- Real Mob Health: Позволяет счесть, какой урон наносят мобы;
- EPGP: Полезный аддон, в плане мотивации участников рейда или группы. Он позволяет лидеру группы, давай дополнительные очки, которые в последствие чем их больше, тем выше вероятность распределение добычи тому или иному игроку.
- Deadlu boss mods: Данный аддон позволяет отображать время восстановления способностей боссов подземелий.
Аддоны для PvP
- Сюда подходят все аддоны, которые относятся к классовым навыкам. Necrosis открывает дополнительную панель для классов чернокнижников. SpellActivations аддон для воинов, который во время игры показывает, на каких способностях закончен кулдаун и они готовы к использованию. Таких аддонов достаточное количество штук для каждого класса.
- eCastingBar: Позволяет процесс произнесения заклинания визуализировать на экране. Это помогает игрокам «Фейковать» на арене, бг.
Общие Аддоны
- Damage Meter: Отображает весь нанесенный урон игрока и участников группы. Используется в качестве оптимального подбора режима игры, снаряжения, талантов, баффов, чтобы максимально наносить урона игрокам или мобам.
- Classic Aura Durations: Отображает время действия полезных и негативных эффектов (бафф и дебафф соответственно).
Подводя итоги, использование Аддонов значительно улучшает игру, в плане визуализации и механике, что позволяет играть со всеми удобствами.
Аддоны для лока
Прежде чем мы приступим к основным рекомендациям, советуем вам ознакомится с главными помощниками для игроков за класс Чернокнижника.
Bitten’s SpellFlas Warlock – основной помощник для направления в плане ротации персонажа.
DoTimer — необходимый таймер для контроля за бафами и дебафами.
EchoPort – основной функционал для демонических функций персонажа.
Flavoured UI-v1.8 — крупнейшая и уникальная сборка для Чернокнижника.
ForteXorcist — обеспечивает контроль за всеми необходимыми вам заклинаниями.
InstaBolt — контроль еды со звуковым помощником.
LockNotes 2 — предназначен для помощи при игре ПВП.
BadPet – осуществляет контроль за вашим питомцем.
WarlockReminder – еще один помощник для ротации.
Ovale Spell Priority — контроль в ПВП сражениях.
Лок-демонолог 3.3.5
Главные преимущества.
Основным отличием и преимуществом демонолога есть то, что он полностью дает раскрыться необходимым таланты Чернокнижника.
Данному спеку присущ максимальный урон, просто не имеющий конкурентов. Вам больше не нужно будет нажимать кучу кнопок, ведь 20-30к урона это совсем не проблема, а скорее главное его преимущество. Вам необходимо просто регулярно спамить *Семя порчи* и чистить треш. Существуют некоторые лазейки, которые позволяют существенно поднять свой ДПС.
Незамедлительно после пула начинайте использовать метаморфозу, а после и демонический прыжок. Запускаем костер, а далее снова начинаем спамить семя порчи.
Однако, это необходимо использовать, когда вы полностью уверены в непробиваемости своего танка, либо же если рядом есть хорошие хилы.
В демонологе максимальный ДПС начинает появляться в самые необходимые моменты, а именно на завершающей стадии борьбы с боссом, когда его процент здоровья просел до 35. За это нужно отдать должное таланту *Истребление*, которое в этот момент подрывает ДПС в 2.5 раза.
Немаловажным плюсом также будет присутствие качественного бафа для хилов. Здорово одетый варлок придает до 400 сил заклинаний при вашем рейде.
Недостатки.
В текущем спеке нужно сразу быть готовым к нажатию большого количества клавиш и кнопок. Однако некоторым игрокам это даже приносит удовольствие.
Вы должны наверняка знать и осознавать правильную стратегию сражения, чтобы в самый необходимый момент применять метаморфозу.
Так же значительным минусом есть то, что ваш ДПС напрямую зависит от наличия питомца. Во время его смерти вы теряете огромный процент и лишаетесь бафа.
Существенным является низкий урон при слабом проценте вашего здоровья, так как доты просто не в состоянии быстро восстанавливаться. Чтобы запустить стрелу потребуется сразу несколько секунд.
В деманологе мана просаживается значительно быстрее чем в других.
Уже установили себе WoW Катаклизм? Настоятельно рекомендуем почитать гайд по Демонологу ПВП Катаклизм.
Гайд для дестро лока (Разрушителя) 3.3.5
В этой финальной части гайда я расскажу о том, как вести себя в рейдовом бою Дестролоку и предлагаю рассмотреть все плюсы и минусы.
Плюсы.
Один из главных плюсов – это лёгкость управления. Ветка Разрушение даёт возможность набрать номинальный ДПС несколько быстрее, чем другие спеки. Манна практически не расходуется. Присутствует баф, при помощи которого, восстанавливается манна в рейде.Минусы.
В боях, где необходимо много двигаться, например инст Цитадель Ледяной Короны, Дестролок проседает по ДПС. И я так думаю – это единственный момент из минусов. Всем покорителям вершин арены и ПвП боев, хочу предоставить Гайд по Дестро Локу 3.3.5 ПвП.

В этом билде многие, в качестве пета, используют Беса.
Символы
Символ Жизниотвода – после того как вы использовали Тёмный союз, вы получите баф который увеличит ваше СПД на 20% от Духа.
Символ зажигания – данный символ заменить ничем нельзя, он экономит время, при этом повышая ДПС.
Символ испепеления или Символ стрелы Хаоса.
Малые символы можете выбирать любые, так как они ни каким образом не будут влиять на ваш ДПС.
Приоритеты стат
Характеристики у Дестролока практически такие же, как в остальных спеках. Основным статом является меткость, после идёт сила заклинаний. Рейтинг крита имеет здесь важную роль так, как от него будет зависеть ваш ДПС. ДЕСТРОЛОК не особо нуждается в скорости произношения заклинаний благодаря таланту Обратный поток так, как он действует на 3 заклинания. Дух повышает силу заклинаний при помощи символа Жизниотвода, который прибавляет 30% от показателя Духа.
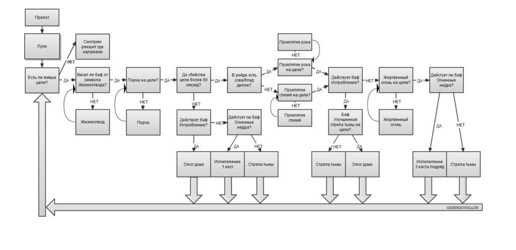
Ротация дестро лока 3.3.5
На данный момент у Дестролока нет определённой ротации, здесь действует приоритет скилов. Большинство геймеров делают так: Проклятье – Жертвенный огонь – Стрела хаоса – Поджигание – Испепеление.
Всегда необходимо обновлять заклинания тогда, когда они заканчиваются. Различные проклятья необходимо использовать по ситуации: если сова в кд – бросайте проклятие стихии; если до конца боя более чем 1 минута – используйте проклятье рока; в остальных случаях необходимо поддерживать Проклятие агонии.
Всегда, после окончания старайтесь обновлять Жертвенный огонь, но не обрывайте последний тик. Поджигание и Стрелу хаоса используйте, когда закончится КД. Остальное время спамим Испепеление. Порча используется только при перебежках.
Пользуйтесь грамотными Макросами для Лока, а так же, если вы частый посетитель рейдов по инстам, таким как ЦЛК, используйте первоклассные аддоны для рейдов.
Инчат и камни
В основном чарят предметы на скорость и СПД. На сапоги лучше наложить Живучесть клыкара.
- Красные — +23 к Силе заклинаний;
- Жёлтые – 12 СПД + 10 к скорости;
- Синие – 12 СПД + 10 к Духу;
- Мета сокет – Хаотический алмаз небесного сияния.
На этом я хочу закончить свой рассказ, и надеюсь, что он вам понравился.
SpellFlash Warlock
Аддон SpellFlash Warlock это дополнительный модуль к довольно известному аддону SpellFlash. Данный модуль разработан специально для Чернокнижников, чтобы помочь определиться с ротацией. Принцип ротации Лока в 3.3.5 понятен и стандартен: делай это, если не то — делай так. В катаклизме и Пандарии все немного иначе. Ротация будет зависеть исключительно от ситуации в которой находится Чернокнижник. Получая данные о ходе боя, аддон SpellFlash Warlock подсказывает какое заклинание использовать в тот или иной момент для увеличения ДПС. Это отличный аддон для начинающих чернокнижников, а так же для тех, кто та и не понял сути игры за Лока.
RECOUNT
Если вы планируете делать что-то в рейдах или подземельях, то вам понадобится recount. Он отображает количество урона, наносимого игроками, так что вы знаете, где вы находитесь как игрок DPS. Вы можете настроить его на автоматический сброс после боя, и вы даже можете вернуться, чтобы посмотреть, как вы делали в предыдущих боях. Его можно настроить и разместить на экране в любом месте. Там даже есть графики и диаграммы, на которые вы можете посмотреть и увидеть, как суммируется ваш урон. Даже если вы не DPS, этот аддон все еще полезен, потому что он может отображать характеристики исцеления для целителей и характеристики угроз для танков.
Скачайте его здесь.
Most Popular Rotation Helper Addons
To start my test, I installed the 5 most popular rotation helper addons based on the number of CurseForge downloads for each. All of the addons I selected had over one million downloads in their lifetime. Here are the 5 that made the cut:
| Addon | Downloads |
|---|---|
| Hekili | 9.6m |
| MaxDps | 6.1m |
| Ovale | 5.2m |
| HeroRotation | 2.0m |
| Conflict Rotation Optimizer (ConRo) | 1.6m |
It is important to note that the number of downloads does not represent the number of players using it. Instead, it is the number of times that an addon or update for the addon has been downloaded. As a result, addons that release updates more frequently and have been around longer will have higher download numbers.
Also, you will notice that I left WeakAuras (WA) off the list. While WA does have many rotation helper auras that players have made, these are not standardized and would be difficult to test.
With my top 5 selected, it is time to start testing and crown a winner.
Instead of telling you which one seemed to be the best to me, I decided to compare several aspects of each addon. In other words, I decided to look at the FACTS.
CLASSIC CASTBARS
Хотите верьте, хотите нет, вы не можете видеть, какое заклинание накладывает враг в WoW: Classic. Некоторые фактически используют его как тактику, чтобы заставить их тратить попусту способность Контрзаклинания или заклинания. Classic Castbars стремится решить эту проблему, но он идет с оговоркой. По-видимому, вы не можете различить ранг заклинания в WoW API. Таким образом, составная часть не всегда будет точной и предполагает, что каждое приведенное заклинание является наивысшим рангом заклинания. Хотя это не на 100% полезно, возможность знать, какое заклинание будет наложено вашим врагом, все еще очень полезно. Если вы собираетесь много играть в PvP, вам захочется получить этот аддон.
Загрузите это здесь.
Features
When talking about the features of a rotation addon, there are a few things to consider.
The first is how the addon conveys its spell-casting recommendations. Some addons will suggest spells by flashing on the action bar (overlays), while others show an icon near your character. Others will allow you to do both.
Another consideration is how the addon handles switching between single-target scenarios and those with more enemies. In other words, we want to see if the addon provides good AoE recommendations.
We can also examine whether the addon has support for utility spells like interrupting, defense spells, purging, or dispelling. Doing damage as a DPS player is job number one. But, the best DPS players also leverage their utility spells to help their group.
The final feature that is helpful for a rotation helper to have is the ability to customize spell recommendations. By default, the cast recommendations are computer-generated. However, these suggestions are based on a generic item level, not on your character and gear. By allowing you to customize rotations, you can run simulations for your character and load them into the addon!
Let’s take a look at the features in each of the rotation addons:
Icons
As you can see, each of the addons supports showing an icon for spell suggestions. In the case of MaxDps, you need to use a WeakAura from wago.io to do this.
Overlays
Every addon, except HeroRotation, supports action bar overlays. If you want to use overlays in Hekili, you need to also download the SpellFlash addon. Once you install it, you can turn on the overlays in Hekili’s “Displays” options menu.
AoE
In theory, every rotation addon supports AoE. However, while testing the addons on my Balance Druid, I noticed that MaxDps was not recommending AoE abilities at all. If you look at the settings in MaxDps, there is an option to “Force Single Target Mode,” which makes me think it has AoE capabilities…. I just wasn’t able to get it to work for my spec.
Utility Spells
Hekili, HeroRotation, and ConRo all have some way to show recommendations for the use of utility spells.
Hekili can be set up to show defensives, interrupts, and potion use.
HeroRotation can show interrupts.
ConRo can be configured to highlight many utility spells, including raid buffs (like Arcane Intellect), movement abilities, purging, interrupts, and defensives.
Custom Rotations
Three of the addons — Hekili, MaxDps, and Ovale — support custom rotations.
Hekili and Ovale allow you to make these changes by writing your own code or loading character-specific simulations from SimulationCraft.
In contrast, MaxDps only allows rotation changes through a coding interface in its options menu.
So, how does each addon stack up on features? Based on the factors I discussed above, I gave the following scores to each addon:
- Hekili — 9/10
- MaxDps — 7/10
- Ovale — 9/10
- HeroRotation — 7/10
- ConRo — 8/10
Addon FACTS Scores
I figure that a good review requires a way to score comparisons and a cheesy acronym. That is why I came up with the FACTS score. In short, the FACTS score measures the most important things that make for a good addon. These include:
- Features – What functionality and value does the addon provide?
- Author Support – Is the addon updated frequently? Are developers sensitive to bugs?
- Customization – Can the addon be customized?
- Testing – Does the addon do what it is supposed to? Does it impact game performance?
- Setup – Is the addon easy to set up? Are setup instructions clear?
An addon can receive a total of 50 points (10 in each category). If you want to read more, you can check out my WoW Addon Facts Score Article.
The Best DPS Rotation Addon in WoW is…
Before we total up each of the FACTS category scores, let’s recap the points:
Once we add it all up, we see that the winner, with 47 points, is…
Hekili!
Second place was occupied by ConRo with a total of 43 points. MaxDps came in third with 41 points. Ovale and HeroRotation followed closely with 40 and 39 points, respectively.
Overall, Hekili had the highest FACTS score due to its features, impressive impact on DPS in testing, and an endless array of customization options. Each of the other addons also proved to have strengths and may be better suited to your class or playstyle.
It is interesting that Hekili, the addon with the most downloads, also ended up with the highest FACTS score. On the other hand, ConRo has the lowest number of downloads but ended up with the second-highest FACTS score.
Any way you slice it, each of these addons represents a great contribution by devoted community members.
Характеристики
Ознакомимся со всеми характеристикамии разберем каждую по отдельности, какая и чем полезна будет для нас.
*Меткость* — является одной из наиболее важных. Именно её рекомендуется собирать в первую очередь до КАПа. Меткость может достигать показателя 446, зависит от состава рейда.
*Сила заклинания* — находится на втором месте. После этого ДПС будет расти, тем самым давать более высокий баф. Рекомендуется до значения 2800+ без бафов.
*Рейтинг скорости* — служит для сокращения времени произношения заклинания. Рекомендую для хороших результатов собирать его до показаний 900-1000.
*Рейтинг критического удара* — один из так же немаловажных моментов в игре. В рейде он должен быть прокачан не менее чем на 35%.
*Дух* — качать особо не рекомендуем, только на ваш вкус, так как в нынешнее время он стал вовсе не популярен и не используемым.
Customizations
In the third category, customization, I wanted to compare how each addon could be tailored by the player. I narrowed down all the possible customizations to a few broad factors — size/scale, position, spells shown, and profiles.
So, how did each addon fare in terms of customization?
Each addon allows for customization of the size and scale of overlays or icons. They also give you the ability to choose where the suggested spell icon is placed.
In Hekili, you can exclude individual spells or abilities from showing up in your rotation. For MaxDps and HeroRotation, you are more limited and can only exclude large cooldowns. In contrast, ConRo allows you to exclude groups of spells (like defensives, cooldowns, etc.…) but not individual abilities. Ovale doesn’t have many options to filter out abilities without changing the coded rotation.
The last customization factor is the ability to set up profiles. If you have used any major addon, you know that profiles allow you to share your settings and customizations across characters. When it comes to rotation helpers, only Hekili and Ovale have built-in profile sharing options.
Given these customization factors, I scored each addon as follows:
- Hekili — 10/10
- MaxDps — 8/10
- Ovale — 8/10
- HeroRotation — 8/10
- ConRo — 8/10
The Purpose of this Review
Before we jump in and assign scores to the addons, I want to make something clear. The purpose of this review is to help you compare similar addons across several categories. Hopefully, it can help you choose the addon which suits your needs best.
Addons are created as a labor of love by community members. FACTS scores are not intended to discount the excellent work that addon authors do to provide value for players. It takes a lot of work to develop and maintain addons, and we should be grateful for that work.
I also want to clarify that I understand that there is a love-hate relationship with DPS rotation addons. If you choose not to use these addons, that is fine. I don’t usually use a DPS addon in dungeons or raids, but it is nice to have when I am playing an alt and have no clue what their spells do.
Also, some players are just looking to get their DPS to a level where they feel comfortable joining raids and dungeons, and I think these addons can help them get there. They don’t care to be the world’s first; they just want to contribute to a team.
Okay, with that off my chest, let’s move on and start comparing features!








![Auctionator для wow dragonflight 10.1 [скачать]](http://4curious-eyes.ru/wp-content/uploads/b/7/b/b7b77001c1bed537a36730347cfc70e4.jpeg)








![Auctionator 10.1 для wow dragonflight [скачать]](http://4curious-eyes.ru/wp-content/uploads/8/e/4/8e49b37e54d5689ea448edfbb4a0eb23.jpeg)












